金融界6月7日消息今日晚间重要公告抢先看——力帆科技前5月新能源汽车销量9421辆同比增长8705%、海汽集团收问询函:要求说明海旅免税的核心竞争力及持续盈利能力、光明乳业拟约25亿元投建定远牧场群项目……

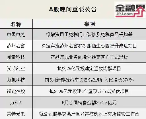
闻泰科技:产品集成业务向境外特定客户正式出货
闻泰科技(600745)6月7日晚间公告,公司与境外特定客户在产品集成业务的合作有序推进,近期公司与境外特定客户合作的电脑项目通过了客户验证,产品开始出货。公司与境外特定客户在产品集成业务的合作,拓展了公司的产品领域,优化了公司的客户结构,将对公司2022年度及未来年度经营成果产生影响。
盛新锂能:预计上半年净利润26亿元-29亿元同比增793.90%-897.04%
盛新锂能(002240)6月7日晚间公告,公司预计上半年净利润26亿元-29亿元,同比增长793.90%-897.04%。公司2022上半年业绩较上年同期大幅增长,主要系报告期内新能源产业快速发展,下游客户对锂盐的需求强劲增长,公司锂盐的销售价格较上年同期大幅上升所致。
光明乳业:子公司拟24.93亿元投建定远牧场群项目
光明乳业(600597)6月7日晚间公告,公司全资子公司光明牧业有限公司拟在安徽省滁州市定远县投资建设定远牧场群项目。该项目设计规划存栏47500头奶牛,总投资24.93亿元。
万科A:5月合同销售金额307.6亿元
万科A(000002)6月7日晚间公告,2022年5月公司实现合同销售面积187.5万平方米,合同销售金额307.6亿元;2022年1~5月公司累计实现合同销售面积981.1万平方米,合同销售金额1,681.1亿元。
力帆科技:前5月新能源汽车销量同比增长8705%
力帆科技(601777)6月7日晚间公告,5月汽车销量4030辆,其中,新能源汽车销量2419辆。1-5月汽车销量1.26万辆,同比增长11030.09%,其中,新能源汽车销量9421辆,同比增长8704.67%。
*ST吉艾:签署企业纾困重组框架协议
*ST吉艾(300309)6月7日晚间公告,近日,公司与东方资管深圳分公司就化解公司当前经营风险,签署了《企业纾困重组框架协议》。协议约定双方建立战略合作伙伴关系,协议对方为公司策划、实施债权债务梳理、存量资产盘活、制定债务重组方案、融资及投资等事项提供金融服务。
美晨生态:子公司成为国内某头部新势力品牌主机厂新项目供应商
美晨生态(300237)6月7日晚间公告,公司全资子公司山东美晨工业集团近期收到客户的通知,工业集团成为国内某头部新势力品牌主机厂新项目供应商。本次项目周期为5年,根据项目生命周期产量以及结合市场情况,经初步测算,生命周期总金额约为5亿元。
泸州老窖:决定实施泸州老窖罗汉酿酒生态园提升改造项目
泸州老窖(000568)6月7日晚间公告,决定实施泸州老窖罗汉酿酒生态园提升改造项目,项目总投资2.99亿元,建设周期58个月,所需资金为公司自有资金,项目完成后将进一步提升泸州老窖罗汉酿酒生态园基础配套设施条件。
中国中免:拟向子公司增资用于免税门店装修及免税商品采购等
中国中免(601888)6月7日晚间公告,公司董事会审议通过议案,同意公司以自筹资金向全资子公司中国免税品(集团)有限责任公司增资25亿元,并同意由中国免税品(集团)有限责任公司向其全资子公司中免集团(海南)运营总部有限公司增资25亿元;同意中免集团(海南)运营总部有限公司以自筹资金向其全资子公司中免(海口)国际免税城有限公司增资49亿元。上述增资款主要用于海口市国际免税城项目(地块五)的免税门店装修及免税商品采购等。
【融资、定增】
农业银行:获准发行不超2000亿元二级资本债券
农业银行(601288)6月7日晚间公告,近日,公司已收到《中国银保监会关于农业银行发行二级资本债券的批复》,获准在全国银行间债券市场公开发行不超过2000亿元人民币二级资本债券。
平煤股份:拟公开发行不超33亿元可转债
平煤股份(601666)6月7日晚间公告,公司拟公开发行可转换公司债券募集资金总额不超过33亿元,扣除发行费用后拟用于煤矿智能化建设改造项目及偿还金融机构借款。
伊戈尔:拟定增募资不超12.54亿元
伊戈尔(002922)6月7日晚间公告,拟非公开发行募集资金总额不超过12.54亿元,扣除发行费用后拟用于中压直流供电系统智能制造建设项目、智能箱变及储能系列产品数字化工厂建设项目、研发中心建设项目及补充流动资金。另外,公司拟以自有资金7780.94万元通过受让部分股份及增资的方式合计获得深圳市安和威电力科技股份有限公司16.0443%股份(对应安和威1157.0326万元注册资本)。
建设银行:获准发行无固定期限资本债券
建设银行(601939)6月7日晚间公告,近日,公司已收到《中国银保监会关于建设银行发行无固定期限资本债券的批复》,获准在境内发行不超过1000亿元人民币无固定期限资本债券,境外发行不超过30亿美元无固定期限资本债券。
【投资、项目中标】
通光线缆:预中标6748万元中国广电采购项目
通光线缆(300265)6月7日晚间公告,公司预中标中国广电2022年度普通光缆产品集中采购项目、中国广电2022年度蝶形光缆产品集中采购项目,合计中标金额6748.35万元,约占2021年经审计营业收入总额的3.51%。
大豪科技:拟投资2亿元设立融资租赁子公司
大豪科技(603025)6月7日晚间公告,为增强公司主业的核心竞争力及产业链的协同能力,通过向产业链企业提供融资支持、赋能产业链的方式促进行业健康良性发展,进而促进公司电控业务的持续发展,公司拟投资2亿元设立天津大豪融资租赁有限公司,该公司注册资本2亿元,公司持股比例100%。
北新路桥:中标10.48亿元道路及基础设备建设施工项目
北新路桥(002307)6月7日晚间公告,公司近日收到沈丘国有投资集团有限公司发来的《中标通知书》,公司与下属子公司北新融建被确定为沈丘县医药杜仲产业园厂区道路及基础设备建设施工项目中标人,中标金额为10.48亿元。
东方时尚:拟采购VR汽车驾驶模拟器设备及相关技术服务
东方时尚(603377)6月7日晚间公告,公司及全资子公司东方时尚虚拟现实技术应用(北京)有限公司在驾驶培训行业推广智能驾培体系,拟向千种幻影采购VR汽车驾驶模拟器设备以及设备相关专业技术服务,交易金额不超过1.5亿元,由民生租赁提供融资租赁服务,千种幻影为公司及子公司提供不高于1.5亿元的连带责任担保。
炬华科技:预中标1.07亿元南方电网项目
炬华科技(300360)6月7日晚间公告,预中标南方电网公司2022年计量产品第一批框架招标项目,公司本次预中标共3个包,中标品类为单相智能电能表、三相智能电能表和通信模块,预计中标金额约1.07亿元。
金莱特:子公司中标1483万元工程项目
金莱特(002723)6月7日晚间公告,全资子公司国海建设有限公司为“永修县云山中心卫生院改扩建项目”的中标单位,中标金额1483万元,占公司2021年度经审计营业收入的1.12%。
瀚蓝环境:拟出资2500万元设立环保产业股权投资合伙企业
瀚蓝环境(600323)6月7日晚间公告,公司拟与广东高成长企业股权投资管理有限公司、佛山市南海区桂城科技股权投资合伙企业(有限合伙)、广东高成长三号投资中心(有限合伙)共同出资设立佛山市南海区桂瀚环保产业股权投资合伙企业(有限合伙)。合伙企业出资额为5001万元,其中公司作为有限合伙人出资2500万元。
豫能控股:拟投建分布式光伏项目和储能项目
豫能控股(001896)6月7日晚间公告,公司多个子公司拟对外投资建设5个屋顶分布式光伏项目,总建设装机规模203.50772MWp,总投资额8.06亿元。公司控股子公司鹤壁鹤淇发电有限责任公司、控股孙公司鹤壁豫能综合能源有限公司拟分别对外投资建设鹤壁鹤淇集中式电化学储能电站、宝山增量配电网储能项目,建设规模分别为100MW/200MWh和6MW/18MWh,总投资额4.22亿元。
迈威生物:拟对全资子公司泰康生物增资3.95亿元
迈威生物(688062)6月7日晚间公告,公司拟使用自有资金向全资子公司泰康生物增资3.95亿元,增资完成后,泰康生物注册资本由8500万元增至4.8亿元。
奥雅设计:拟受让控股子公司绽放科技29%股权
奥雅设计(300949)6月7日晚间公告,近日,公司与绽放文创签署了《股权转让协议》,因绽放文创尚未对绽放科技实缴注册资本,公司以现金0元为对价受让绽放文创持有的绽放科技29%股权,交易完成后,公司将持有绽放科技80%股权,绽放文创持有绽放科技20%股权,公司仍为绽放科技的控股股东。
博实股份:与裕龙石化签订2.79亿元商务合同
博实股份(002698)6月7日晚间公告,近日,公司收到与裕龙石化签订的裕龙岛炼化一体化项目(一期)商务合同(包装码垛成套装备),合同金额为2.79亿元,占公司2021年度营业收入的11.70%。
中泰化学:金晖科技拟投建年产30万吨BDO项目
中泰化学(002092)6月7日晚间公告,控股子公司金晖兆丰的全资子公司金晖科技拟投资建设年产30万吨BDO(1,4-丁二醇)项目,项目工程总投资51.16亿元,建设周期为27个月。同时,金晖科技与成达工程签订了《新疆中泰金晖科技有限公司年产30万吨BDO项目EPC总承包合同(暂估价)》,合同价格约42.84亿元(暂估价),项目由中国成达工程有限公司以EPC总承包方式建设。
大唐电信:拟向关联方协议转让大唐终端和大唐软件股权
大唐电信(600198)6月7日晚间公告,公司拟将所持全资子公司大唐终端债权1.46亿元、所持控股子公司大唐软件债权6.21亿元进行债转股,同时将所持大唐终端100%股权、大唐软件约92.16%股权以非公开协议转让的方式转让给公司控股股东的下属公司上海大唐发展,转让价格分别为1037.66万元、1元。本次股权转让后,公司将不再持有大唐终端和大唐软件的股权。大唐终端所在的特种通信业务体量较小,本次股权转让后对公司整体业务影响有限。大唐软件剥离后,将显著减轻公司盈利及净资产负担,有利于公司整体业绩改善。
多氟多:拟公开挂牌转让洛阳蓝宝70%股权
多氟多(002407)6月7日晚间公告,为了聚焦新材料产业,公司拟公开挂牌转让公司所持有的洛阳蓝宝70%的股权。洛阳蓝宝主营业务为萤石开采,萤石粉、萤石粉副产品加工销售等。交易对手尚不明确,最终转让价格、支付方式等协议主要内容目前尚无法确定。本次股权转让生效完成后,公司不再持有洛阳蓝宝股权。
宇通重工:联合体中标登封市市区环卫保洁项目
宇通重工(600817)6月7日晚间公告,近日,公司子公司傲蓝得收到中标通知书,傲蓝得以联合体形式中标登封市市区环卫保洁一体化政府购买服务项目,项目总金额1.68亿元,服务期3年。
明阳电路:子公司拟500万欧元投资IcapeHolding
明阳电路(300739)6月7日晚间公告,IcapeHolding为公司的重要客户,拟于近期在泛欧证券交易所上市。为加强产业链协同效应,加深业务与资本合作,公司全资子公司香港明阳拟使用自有资金500万欧元投资IcapeHolding,并签署《认购承诺书》。
三星医疗:预中标约1.8亿元南方电网招标项目
三星医疗(601567)6月7日晚间公告,公司于近日在南方电网公司2022年计量产品第一批框架招标项目中被推荐为中标候选人,预计中标金额约为1.8亿元。
双良节能:拟向全资孙公司增资6亿元
双良节能(600481)6月7日晚间公告,公司拟通过全资子公司节能投资向全资孙公司硅材料公司增资6亿元。本次增资有利于增强硅材料公司的资本实力,持续提升公司在单晶硅大尺寸硅片业务的竞争力。
天奇股份:与海通恒信就锂电池回收达成战略合作
天奇股份(002009)6月7日晚间公告,近日,公司与海通恒信国际融资租赁股份有限公司签署《关于锂电池回收战略合作协议书》,双方拟在锂电池回收资源化利用领域构建深度的合作关系,共同打造锂电池回收再生利用闭环产业链。
沪电股份:拟2.8亿美元在泰国投建生产基地
沪电股份(002463)6月7日晚间公告,公司因业务发展和增加海外生产基地布局的需要,在对海外低成本地区充分调研评估的基础上,决议在泰国投资新建生产基地,投资金额约2.8亿美元,包括但不限于购买土地、购建固定资产等相关事项,实际投资金额以中国及当地主管部门批准金额为准。
【其他】
中国铁建:基础设施公募REITs获准注册
中国铁建(601186)6月7日晚间公告,国金基金收到中国证监会出具的《关于准予国金铁建重庆渝遂高速公路封闭式基础设施证券投资基金注册的批复》,准予注册基础设施公募REITs,准予基金的募集份额总额为5亿份。
奥赛康:子公司新药ASK120067片在美国临床肿瘤学会年会展示临床数据
奥赛康(002755)6月7日晚间公告,公司的全资子公司奥赛康药业于6月6日上午在美国临床肿瘤学会(ASCO)年会上以壁报的形式展示了ASK120067片IIb期临床研究结果。ASK120067片用于治疗既往EGFR-TKI治疗后进展的T790M+局部晚期或转移性NSCLC患者具有较好的疗效和安全性,可为第一代或第二代EGFR-TKI耐药后产生T790M突变的NSCLC患者提供新的有效的治疗选择。
*ST科华:公司新冠病毒抗原检测试剂盒被列入WHO应急使用清单
*ST科华(002022)6月7日晚间公告,公司的产品“DiagnosticKitforCOVID-19AntigenTest(ColloidalGold)”【中文名称:新型冠状病毒(2019-nCov)抗原检测试剂盒(胶体金法)】,于2022年6月6日被列入为WHO应急使用清单,可供其他国家和地区采购。如无特殊情况,该产品的可供采购期限为1年。
汇宇制药:普乐沙福注射液获得英国上市许可
汇宇制药(688553)6月7日晚间公告,公司全资子公司SeacrossPharmaceuticalsLtd.于近日收到英国药监局核准签发的关于公司产品普乐沙福注射液的上市许可。
退市绿庭:公司A股和B股股票将于6月14日被上交所摘牌
退市绿庭(600695)6月7日晚间公告,截至2022年6月7日,公司股票已于退市整理期交易满15个交易日,退市整理期已结束。公司A股和B股股票将于6月14日被上海证券交易所予以摘牌。终止上市后公司A股和B股股票将进入全国中小企业股份转让系统挂牌转让。
润和软件:搭载公司金融数字化服务终端操作系统的产品通过专项检测
润和软件(300339)6月7日晚间公告,近日,搭载公司研发的金融数字化服务终端操作系统银联标准版、由福建升腾资讯有限公司进行终端适配集成的K9型智能POS终端,通过了银行卡检测中心(BCTC)的专项检测,成为首款搭载银联标准版操作系统的终端产品。
唐人神:5月生猪销售收入2.49亿元环比上升22.25%
唐人神(002567)6月7日晚间公告,公司5月生猪销量15.08万头(其中商品猪13.2万头,仔猪1.88万头),同比上升20.45%,环比下降8.88%;销售收入合计2.49亿元,同比上升33.99%,环比上升22.25%。2022年5月公司生猪销量同比上升的主要原因是生猪产能逐步释放,肥猪出栏增加。
退市西水:公司股票将于6月14日被上交所摘牌
退市西水(600291)6月7日晚间公告,截至6月7日,公司股票已于退市整理期交易满15个交易日,退市整理期已结束。公司股票将于6月14日被上海证券交易所予以摘牌。
龙源电力:5月完成发电量同比增长5.06%
龙源电力(001289)6月7日晚间公告,公司5月按合并报表口径完成发电量6003640兆瓦时,较2021年同期同比增长5.06%。其中,风电发电量增长5.42%,火电发电量降低8.75%,其他可再生能源发电量增长124.50%。
新希望:5月生猪销售收入17.66亿元环比增长10.1%
新希望(000876)6月7日晚间公告,公司2022年5月销售生猪104.56万头,环比变动-7.19%,同比变动50.81%;收入为17.66亿元,环比变动10.10%,同比变动26.50%;商品猪销售均价14.81元/公斤,环比变动16.71%,同比变动-19.77%。生猪销售数量同比上升较大的主要原因是产能正常释放。
ST天山:5月活畜销售收入环比下降78.49%
ST天山(300313)6月7日晚间公告,5月销售活畜64头,销售收入80.59万元,环比变动分别为-72.77%、-78.49%;同比变动分别为-78.08%、-89.6%。本月活畜销售数量、销售收入环比、同比变动较大的主要原因是公司活畜业务存在养殖周期,上月及去年同期部分活畜达到出栏状态实现销售,本月出栏较少所致。
中望软件:多名股东拟询价转让6.31%股份
中望软件(688083)6月7日晚间公告,股东厦门梦泽投资咨询合伙企业(有限合伙)、厦门森希投资合伙企业(有限合伙)、厦门硕裕投资合伙企业(有限合伙)、厦门雷骏投资合伙企业(有限合伙)、深圳市达晨晨鹰三号股权投资企业(有限合伙)、深圳市达晨创通股权投资企业(有限合伙)拟询价转让546.67万股,占公司总股本的比例为6.31%。此次询价转让价格下限为166.23元/股。
奥翔药业:舒更葡糖钠原料药通过CDE技术审评
奥翔药业(603229)6月7日晚间公告,公司于2020年5月向CDE提交舒更葡糖钠原料药的上市申请,于2020年5月15日获得CDE公示登记(登记号Y20200000429),并于2022年6月7日在CDE原料药、药用辅料和药包材登记信息公示“与制剂共同审评审批结果”由“I”转“A”(已批准在上市制剂使用的原料)。
ST美盛:公司董事会密切催促控股股东和实控人制订还款计划
ST美盛(002699)6月7日晚间公告,因控股股东资金占用事项,公司股票被实施其他风险警示。公司董事会密切催促美盛控股和实际控制人制订还款计划,通过筹措资金和用资产抵债形式归还全部占用的资金,争取消除其他风险警示。
莱特光电:销售给京东方的同一产品在初次定价后销售价格逐年下降
农尚环境:控股股东拟转让公司20%股份公司控制权将发生变更
农尚环境(300536)6月7日晚间公告,公司控股股东、实际控制人吴亮拟将其持有的农尚环境无限售流通股份5866万股(占公司总股本20%),通过协议转让方式转让给海南芯联。本次股份转让的价格为14.46元/股,股份转让款8.48亿元。本次权益变动后,海南芯联成为公司控股股东,林峰成为公司实际控制人。
*ST华资:近几年主业一直亏损新成立的全资子公司已正常运营
*ST华资(600191)6月7日晚间发布股票交易异常波动公告,公司主业原糖加工,利润微薄,扣除期间费用后,近几年主业一直亏损。新成立的全资子公司山东裕维生物科技有限公司目前已开始正常运营,近日与山东滨城国家粮食储备库签订了《粮食购销合同》,为后续经营进行必要的原材料储备。该业务存在价格波动风险、合同履约风险、货物质量争议风险及资金安全结算风险等。
金地集团:5月实现签约金额141.9亿元同比下降50%

金地集团(600383)6月7日晚间公告,5月公司实现签约面积66.4万平方米,同比下降48.87%;实现签约金额141.9亿元,同比下降50.18%。1-5月公司累计实现签约面积296.2万平方米,同比下降48.44%;累计实现签约金额722.0亿元,同比下降43.94%。
德威退:控股股东所持公司14.06%股份将被公开拍卖
德威退(300325)6月7日晚间公告,公司控股股东德威投资所持公司14.06%股份将通过淘宝司法拍卖平台公开拍卖。本次拍卖为第六次拍卖,起拍价为竞价日前一个交易日收盘价的8折。截至目前,德威投资所持公司股份已全部被司法冻结,本次公开拍卖可能导致公司股权不稳定,若本次拍卖成功,则公司可能存在无控股股东及实际控制人的风险。
中国交建:2022年拟定批复投资额度为2800亿元
中国交建(601800)6月7日晚间公告,2022年拟定批复投资额度为2800亿元,与上年预算水平一致。公司及子公司2022年度拟发起新设基金规模为900亿元,计划认购基金份额为450亿元。
仁度生物:公司相关检测产品获得欧盟CE认证
仁度生物(688193)6月7日晚间公告,公司于近日获得全自动核酸检测分析系统、样本保存液(Swab型)、样本保存液(GY01)、核酸提取试剂(NA02)、核酸提取试剂(RNA03)等5项欧盟CE认证。截至本公告出具日,公司共获得23项欧盟CE认证。
健友股份:子公司获得美国FDA醋酸加尼瑞克注射液药品注册批件
健友股份(603707)6月7日晚间公告,公司子公司香港健友实业有限公司于近日收到美国食品药品监督管理局(简称“美国FDA”)签发的醋酸加尼瑞克注射液,250mcg/0.5mL批准信。该药品在控制性卵巢刺激方案的妇女中使用,用于预防过早出现促黄体激素峰。
【增持、减持、回购】
川恒股份:实控人增持公司股份
川恒股份(002895)6月7日晚间公告,公司实际控制人李进、李光明于当日分别通过竞价交易的方式增持公司股份,合计增持28.52万股。实际控制人本次增持不会导致公司股权分布不符合上市条件,也不会导致公司控制权发生变化。
科蓝软件:控股股东及其一致行动人拟减持不超5%股份
科蓝软件(300663)6月7日晚间公告,公司控股股东、实际控制人王安京及其一致行动人科蓝盛合计划自3个交易日后6个月内通过协议转让、大宗交易或集中竞价的方式减持其首次公开发行股票前持有的公司股份不超过2310.89万股,即合计减持不超过公司总股本的5%。
普联软件:股东拟减持不超2%股份
普联软件(300996)6月7日晚间公告,杭州金灿及其一致行动人杭州金道拟通过集中竞价和大宗交易方式合计减持不超过2%公司股份。
新开源:股东拟减持不超3%股份
新开源(300109)6月7日晚间公告,股东华融天泽投资有限公司(简称“华融天泽”)拟以集中竞价或大宗交易方式减持公司股份合计不超过1031万股(即合计不超过公司总股本比例3%。
五洲特纸:股东拟减持不超2.58%股份
五洲特纸(605007)6月7日晚间公告,持股2.58%的股东古道煦沣二期计划以集中竞价、大宗交易等方式减持公司股份不超过1032.52万股(占公司总股本的2.58%)。
欣锐科技:实控人及董事拟合计减持不超1.62%股份
欣锐科技(300745)6月7日晚间公告,公司实际控制人、董事长兼总经理吴壬华拟以大宗交易方式或集中竞价方式减持公司股份合计不超过200.83万股,不超过公司总股本1.61%;董事、副总经理李英拟以集中竞价方式减持公司股份合计不超过1.25万股,不超过公司总股本0.01%。
欣天科技:股东拟减持不超1.22%股份
欣天科技(300615)6月7日晚间公告,持股4.95%的股东李小筱因自身资金需要,计划以集中竞价、大宗交易方式合计减持公司股份不超过230万股(占公司总股本的比例为1.22%)。
日月明:股东拟继续减持不超6.39%股份
日月明(300906)6月7日晚间公告,股东华舆正心减持计划已期限届满,累计减持0.95%公司股份。华舆正心计划自十五个交易日后的6个月内以集中竞价交易的方式或自三个交易日后的6个月内以大宗交易的方式或法律、法规允许的其他方式合计减持公司股份511.52万股(占公司总股本比例6.39%)。
青海春天:利福资本拟减持不超1%股份
青海春天(600381)6月7日晚间公告,持股5%的股东利福资本拟15个交易日之后的三个月时间内,通过上交所集中竞价交易系统减持公司股份合计不超过587万股,即不超过公司股份总数的1%。
科陆电子:股东拟减持不超1%股份
科陆电子(002121)6月7日晚间公告,股东万向信托股份公司(代“万向信托-星辰37号事务管理类单一资金信托”)计划自减持计划公告之日起十五个交易日后的三个月内以集中竞价方式减持公司股份不超过1408.34万股(不超过公司总股本比例1%)。
无锡振华:股东拟减持不超1%股份
无锡振华(605319)6月7日晚间公告,持股10.00%的股东无锡瑾沣裕拟通过集中竞价方式合计减持公司股份数量不超过公司股份总数的1.00%,即不超过200万股。
本文源自金融界