本文原载于《紫禁城》2024年第9期,139-154页,澎湃新闻经授权转载。
在西六宫,长春宫和储秀宫就有着这样私密的空间,是皇帝祭奠、追思已逝皇后、太后的私密场所。其内陈设或为逝去皇后、太后之遗念,既彰显了皇帝的思念之情,又表现出了宫廷之内女性后代对于女性先祖的瞻仰。
紫禁城东西六宫中具有一些专门奉祀女性的空间,其例或滥觞于乾隆朝对孝贤纯皇后的祭奠。
洎孝贤纯皇后去世,长春宫后殿明间一度成为祭奠孝贤皇后的私密影堂{影堂,即悬挂用于祭祀的祖宗御容(帝后朝服像)的场所,宋代称之为神御殿,元代则曰影堂。(《元史·祭祀志》:“原神御殿旧称影堂,所奉祖宗御容。”)。在这一时期,长春宫院落几乎处于封闭状态,整体可视为一座家庙。虽然在嘉庆年间长春宫再次回归寝宫职能,但在女性空间(女性可支配或影响的客观范围。本文所探讨的女性空间则主要指东西六宫内实际为后妃生活居住的宫殿)内设立祭奠女性祖先的传统就此根植于紫禁城内廷之中。

图0清长春宫启祥宫新式地盘画样
中国国家图书馆藏
图中红色线图部分为咸丰九年改造的设计,黑色线图部分为此前启祥宫与长春宫两宫的地盘样
乾隆十三年(一七四八年)三月十一日,乾隆皇帝嫡后富察氏(孝贤纯皇后)薨逝于东巡德州途中,其梓宫于同月十七日奉安于长春宫。(《清代历朝起居注合集·清高宗》卷七“乾隆十三年三月”,页一八~二五)三月二十五日,孝贤纯皇后的梓宫奉移观德殿;四月初九日,以章嘉活佛为首的一百零八名喇嘛开始在长春宫唪经二十一日。{林姝《从满文档案看孝贤皇后的丧仪》,《紫禁城建成六百年暨中国明清史国际学术论坛文集》(上),故宫出版社,二〇二二年}同年六月二十一日,孝贤纯皇后百日期满,乾隆皇帝至长春宫祭奠,并效仿潘岳(西晋著名文学家、政治家,其《悼亡诗》为中国文学史悼亡题材开先河之作)作悼亡诗一首。在诗中,乾隆皇帝立于长春宫内孝贤皇后像前,追忆往昔的点点滴滴,并行三奠之礼(向故人祭拜三次);对嫡妻之殇逝,他难以释怀,借酒亦无法消愁,并由此想到了其嫡妻之子永琮去世亦不满一年而倍感忧伤。面对爱妻与稚子的相继离世,乾隆皇帝唯“声吞语难罄,神往伤有余”([清]弘历《学潘岳悼亡诗体即用其韵》,《清高宗御制诗二集》卷五,页二四六)。自此以后,长春宫实际成为了乾隆皇帝个人祭奠其嫡皇后的私密礼仪空间,扄闭清严,未便再行居住。(《上谕档·乾隆朝》“乾隆六十年十二月十四·第一”)此内凡孝贤纯皇后“平日所御奁具、衣物”,均“不令撤去,照常陈设”。(原载《清宫词》,转引自章乃炜编《清宫述闻》,紫禁城出版社,二〇〇九年,页六〇四)

图1清人绘孝贤纯皇后朝服像轴
绢本设色
纵一九五厘米横一一五.二厘米
故宫博物院藏

图2长春宫外景
附:弘历《学潘岳悼亡诗体即用其韵》
十旬倏以临,服制众云易。予怀未觉遥,有如一日隔。偕老欢莫追,叹逝愁奚益。因悟宇宙间,率为形神役。别后已杳杳,忆前犹历历。惟其无显名,是以贻芳迹。嗟哉长春宫,遗像空悬壁。欢去悲以归,每念增忧惕。兰湘陈豆核,椒浆泛爵只。三奠尽一心,一心纷百析。倾爵酒频酹,拭巾泪犹滴。滴泪不能乾,平生恩爱积。齐物惭未能,难学庄盆击。独旦不能眠,欹枕怀百端。魄渊促代谢,朱明行欲阑。凉秋率感人,况逢形影单。未闻蛩杵声,已觉衾簟寒。寒宵那更同,梧月虚朣胧。九御咸备位,对之吁若空。所重在四德,关雎陈国风。讵如汉武帝,惟希见美容。愁思郁以纡,啜其泪沾胸。入梦诉未已,揽衣晨复起。脱珥赋鸡鸣,回思常事耳。已蹈东门吴,更如蒙庄子。安仁才一悼,予作实双纪。悲兮悲如何,遑论辞工鄙。达人应尽知,有生孰免逝。况年近不惑,亦岂为夭厉。独惜窈窕质,忽作朝云翳。永别乍一日,积日将成岁。代月祗十二,容台有典制。观德逢月忌,聊复一临祭。临祭知徒然,悲悰稍以尽。城隅葺静安,涉冬将发引。相待两皇妃,慧贤与哲悯。念此总伤神,那免泪泉陨。胜水卜佳城,终焉东结轸。为期指三年,欲言意不忍。不忍可柰何,沉痛以躇蹰。每因时序迁,一往景山隅。凤帷空想像,鸾驭终虚无。湘江愧交甫,曾逢帝子车。声吞语难罄,神往伤有余。
从内务府《活计档》来看,孝贤纯皇后去世当年的年初,乾隆皇帝便已着手长春宫的大规模改造。乾隆十三年正月初三日,乾隆皇帝下旨:“长春宫后殿东次间、稍间装修挪在西次间、稍间。内安将西次间稍间装修挪在东次间稍间,内安设山墙,上开一门,东西配殿正殿满糊饰,再西水房隔断一间,做沐浴房,亦满糊饰……”(《清宫内务府造办处档案十五》“乾隆十三年·木作”,页六五五)显然,这次改造的初衷并非为逝者准备,而是在精心打造一个方便且崭新的生活空间。乾隆皇帝又于次日下旨将“长春宫前殿抱厦拆去,东西配殿门挪在明间,有应拆炕之处拆去”,其内“毘罗帽照养心殿毘罗帽样款做堆金立粉,其二层踏跺做杉木糊古色纸,其佛座糊黄片金,钦此”。(《清宫内务府造办处档案十五》“乾隆十三年·木作”,页六五五)毗卢帽(毘罗帽)原是毗卢佛的帽子,后被应用于建筑当中,是佛堂建筑内常见的一种内檐装饰。从其“拆炕改隔断”、做“踏跺”及糊“佛座”等细节可知,改造后的长春宫前殿的东西配殿应为供佛之处。虽然在此前不久孝贤纯皇后刚刚经历了丧子之痛,但至少至此时,其身体状况应是良好的。即使是在此一个月后的皇后千秋节,乾隆皇帝亦照常在东巡途中为其设宴庆祝(《清实录·大清高宗纯皇帝实录》卷三〇九“乾隆十三年二月下·乾隆十三年戊辰二月”,页一八)。因此,笔者猜测此次长春宫大规模改造原是为刚刚痛失爱子(永琮)的孝贤纯皇后所缮新;孝贤纯皇后的溘然长逝,偶然地在东西六宫中开创了一种新的、正式却私密的礼仪形式——影堂。

图3寿康宫东暖阁内景
寿康宫东暖阁原为一处佛堂,其北璧木龛上装饰有毗卢帽
附:弘历《述悲赋》
易何以首乾坤?诗何以首关睢?惟人伦之伊始,固天俪之与齐。念懿后之作配,廿二年而于斯。痛一旦之永诀,隔阴阳而莫知。昔皇考之命偶,用抡德于名门。俾逑予而尸藻,定嘉礼于渭滨。在青宫而养德,即治壸而淑身。纵糟糠之未历,实同甘而共辛。乃其正位坤宁,克赞乾清。奉慈闱之温凊,为九卿之仪型。克俭于家,爰始缫品而育茧;克勤于邦,亦知较雨而课晴。嗟予命之不辰兮,痛元嫡之连弃。致黯然以内伤兮,遂邈尔而长逝。抚诸子一如出兮,岂彼此之分视?值乖舛之迭遘兮,谁不增夫怨怼?况顾予之伤悼兮,更恍悢而切意。尚强欢以相慰兮,每禁情而制泪。制泪兮,泪滴襟,强欢兮,欢匪心。聿当春而启辔,随予驾以东临。抱轻疾兮念众劳,促归程兮变故遭,登画舫兮陈翟偷,由潞河兮还内朝。去内朝兮时未几,致邂逅兮怨无已。切自尤兮不可追,论生平兮定于此。影与形兮离去一,居忽忽兮如有失。对嫔嫱兮想芳型,顾和敬兮怜弱质。望湘浦兮何先徂?求北海兮乏神术。循丧仪兮徒怆然,例展禽兮谥孝贤。思遗徽之莫尽兮,讵两字之能宣?包四德而首出兮,谓庶几其可传。惊时序之代谢兮,届十旬而迅如。睹新昌而增恸兮,陈旧物而忆初。亦有时而暂弭兮,旋触绪而欷歔。信人生之如梦兮,了万世之皆虚。呜呼,悲莫悲兮生别离,失内位兮孰予随?入淑房兮阒寂,披凤幄兮空垂。春风秋月兮尽于此已,夏日冬夜兮知复何时?
——赵尔巽《清史稿》卷二百十四“列传一·后妃·高宗孝贤纯皇后”
据乾隆皇帝所写《述悲赋》,其追思哀悼“睹新昌而增恸兮,陈旧物而忆初”。可见乾隆十三年内部改造已竣工的长春宫内陈设有寄托乾隆皇帝与孝贤纯皇后二人回忆的一些遗念之物(逝者的遗物,可被视为生者追思逝者的一种媒介),故令乾隆皇帝“旋触绪而欷歔”,感慨“信人生之如梦,了万事之皆虚”。进入长春宫即感“入淑房兮阒寂,披凤幄兮空垂”。《艺文类聚》引应劭《汉官仪》云“皇后称椒房”,后来亦用以指代后妃。但从本诗的语境来看,此“椒房”采用颜师古之注“皇后所居”更为恰当。“阒寂”为寂静之意。绘有凤纹的帷幄牵动了乾隆皇帝的悲伤。长春宫内的建筑与陈设,共同构成了一个追忆的媒介(指连接过去与当下、逝者与生者、回忆与礼仪的一种中间介质。它具有唤起的作用,也具有寄托的职能)。或许是出于睹物思人的深刻感情,至迟于乾隆十三年三月二十六日,即孝贤纯皇后奉移观德殿的第二日,乾隆皇帝便已决定将长春宫改造为后宫深处私密祭奠孝贤纯皇后的空间。
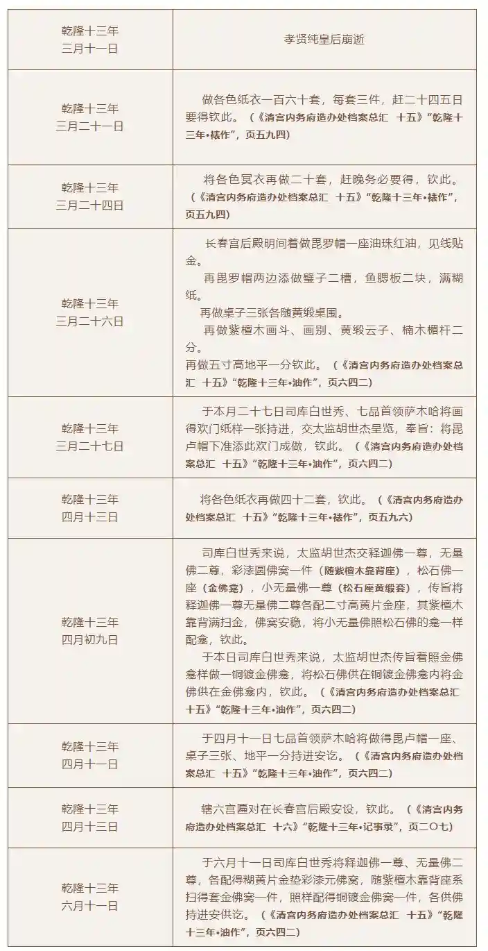
兹整理与孝贤纯皇后丧仪具有强相关的、供宫内使用的活计(见表一)。

表一:与孝贤纯皇后丧仪具有强相关的、供宫内使用的活计
三月二十一日及三月二十四日所做纸衣(冥衣)为焚化之用,此间孝贤纯皇后梓宫仍停灵于长春宫,因此焚化之举很有可能是在禁宫内举行的。随着丧仪的推进,长春宫内的活计也日益频繁。“珠红油见线贴金”的做法常见于祭祀用的家具当中,如寿皇殿、太庙等处神龛及供桌、供案均为类似的红油描金做法。毗卢帽是一种具有宗教色彩的装饰,此处成做的“珠红油见线贴金毘罗帽一座”显然为祭奠之用。与此同时制作的“紫檀木画斗、画别、黄缎云子、楠木楣杆二分”,则是悬挂御容的器具。“桌子三张各随黄缎桌围”应为供桌,用于陈放祭器,其下有地平,地平所囿的区域形成了一个瞻礼祭奠的空间。毗卢帽样式确定后,作为毗卢帽下沿的装饰之物——欢门样式也很快被确定。与内檐装修同时进行的还有祭奠孝贤纯皇后的一系列仪式——除焚化纸衣外,根据林姝老师翻译的满文档案记载,在二十七天脱孝服后,内务府曾参照圣祖仁皇帝大事于长春宫唪经二十一天,并于白天唪经,晚上供佛。(林姝《从满文档案看孝贤皇后的丧仪》)从物质与礼仪两个层面来看,建筑与陈设及祭奠瞻礼等行为构成了生者与逝者之间的联系;室外焚化与唪经等行为,虽然在意识层面承载的是生者对于逝者的愿景,但实际上是逝者直面往生的通道。
渐为私密祭奠场所的长春宫
此后,长春宫长期作为皇帝进行私密祭奠礼仪的场所。此处最初仅祀孝贤纯皇后一位神主(这一时期较为短暂,有可能在孝贤纯皇后丧仪结束后,慧贤皇贵妃之神位便挪移于此),逐渐演变为主祀孝贤纯皇后、乾隆皇帝其他后妃陪祀的场所——妃及其以上位次,可悬影入祀长春宫影堂。如乾隆二十五年(一七六〇年)纯惠皇贵妃去世(《清实录·大清高宗纯皇帝实录》卷六〇九“乾隆二十五年三月下·乾隆二十五年庚辰三月”,页一四),“长春宫纯慧皇贵妃影前”添“洋彩锦上添花磁珐琅杯盘”一分以备供酒之用。(《清宫瓷器档案全集》卷四,页三七八)乾隆三十九年(一七七四年)十二月二十四日,长春宫庆贵妃、豫妃像又添供酒用“洋彩锦上添花磁珐琅杯盘二分”(《清宫瓷器档案全集》卷七,页三七五),其中豫妃逝于前一年十二月二十日,庆贵妃逝于本年七月十五日。(徐广源《视觉历史:大清后妃私家相册》,中华书局,二〇一二年,页一七一~一七二)由于史料有限,目前看到入祀长春宫的女性均为妃位及以上,嫔及嫔位以下女性的供祀情况并不明确。而妃影悬长春宫,其前仅添摆一份杯盘,陈设较为简单。存贮在长春宫的御容及画像,每逢岁暮便悬挂出来以供瞻拜,这一行为延续至乾隆四十二年(一七七七年)正月底崇庆皇太后去世时,乾隆皇帝方才以“但思列后及圣母均未有专奉圣容处所”为由停止。{“孝贤皇后及皇贵妃等影堂,朕不过毎岁于腊月二十五忌辰之日一临,但思列后及圣母均未有专奉圣容处所,则长春宫即岁暮亦不便悬像矣,此事着停止,列后神御俱尊藏寿皇殿内神厨,将来朕之子孙遵照安奉亦足以昭敬慎,将此旨令皇子等一并录写存记用志毋忘。”(《上谕档·乾隆朝》“乾隆六十年十二月十四·第一”)可见,在东西六宫中悬挂御容设置祠堂殊非惯常做法,而始于乾隆皇帝。虽然乾隆皇帝在上谕中表示希望此行嗣后废止,但并未如其所愿}同年三月,乾隆皇帝下旨:“长春宫东间现安供桌地平俱拆出做材料用,依东山墻做床安设,若有拆出原安之床罩仍旧安设,钦此。”(《清宫内务府造办处档案总汇四十》“乾隆四十二年·油木作”,页八〇〇)因东西六宫前殿不作寝居使用,故此处“东间”指长春宫后殿东间。从此间所撤“供桌地平”及后来由工匠带出交钱粮库的“供罩四张(系黄松木)、黄云缎桌围大小二件、包镶地平一分、楠木毘芦帽一件、黄地红花毡二块、黑白毡二块”(《清宫内务府造办处档案总汇四十》“乾隆四十二年·油木作”,页八〇〇)来看,此间与明间相仿,亦为祭奠空间。可见,随着入祀后妃的增多,长春宫后殿内部空间也不断发生变化,原本象征孝贤纯皇后“遗念”的空间逐渐被新入祀妃位神主的空间所替代。而随着上谕所及“列后神御俱尊藏寿皇殿内神厨”等语,长春宫内的部分祭奠空间又逐渐回归生活空间。(由前引《活计档》“拆出原安之床罩仍旧安设”可知,之前所拆装修又将回归原状。但直至乾隆皇帝去世,长春宫并未迎来新的主人,因此无法认定其是否回归了寝宫职能)

图4寿皇殿内景旧影
寿皇殿内原悬挂有历代帝后画像
尽管乾隆四十二年上谕得到了部分执行,但从后来的档案记载来看,长春宫仍供祀着孝贤纯皇后的遗念。乾隆四十四年(一七七九年)十二月底,乾隆皇帝下旨:“长春宫现收供东珠朝珠一盘、珊瑚朝珠一盘,着查旧匣改做二层屉罩盖匣一件盛装,钦此。”显然,东珠朝珠及珊瑚朝珠为长春宫内所供孝贤纯皇后遗念之物,长春宫内的私密祭奠空间并未完全消失。乾隆六十年(一七九五年),乾隆皇帝即将退位颐养,再发上谕“因思国家宫殿俱有定制”,若以长春宫之例“世代相承”,则“禁篽几无余地”,同时考虑到皇后服物“原为端闱服饰,自当为世代皇后之用”,故下旨:“所有长春宫供奉孝贤皇后东珠顶冠、东珠朝珠等物,嗣皇帝即位后,皇后即可服用。从此云礽继庆,翬翟増辉,更为无疆盛事。”(《清实录·大清高宗纯皇帝实录》卷八九一“乾隆六十年十二月上·乾隆六十年乙卯十二月”,页一九~二〇)并将此旨交由内阁尚书房及内务府敬事房分别存贮,以垂法守。然而,虽然长春宫回归寝宫,但在后宫祭祀已逝皇后的行为却并就此止步。长春宫之例似乎已成为在东西六宫女性生活空间内安设“影堂”的一种范式,陈设地位较高已逝女性的遗念物及悬挂其御容成为这一私密祭奠空间的常设布局,而在诞辰及忌辰瞻视已故皇后御容的行为也得到了传承。由于长春宫曾作为孝贤纯皇后的寝殿,其内所陈之物均可视为孝贤皇后生前的遗念之物。整座宫殿,在功能上犹如太庙后殿、奉先殿后殿、隆恩殿等处后方“寝室”内之神龛,为“神”所息空间。{从仪式来看,长春宫影堂与寿皇殿等处亦有类似之处,如仅在特定的时候请出神主(御容)祭奠行礼}
效仿长春宫之制的储秀宫祭奠空间
尽管乾隆皇帝希望其后代不再效仿长春宫之制,但嘉庆皇帝似乎并未恪守乾隆皇帝临退位时所颁上谕。嘉庆皇帝生母孝仪纯皇后生前居于储秀宫,据《道光十八年闰四月立毓庆宫佛帐》(内中记载了由储秀宫移至毓庆宫佛堂的陈设账目)记载,咸丰三年(一八五三年)正月二十日,咸丰皇帝曾下旨将孝仪纯皇后遗念之袍服从储秀宫的“花梨木顶竖柜”移至内殿。(由于遗念之物种类庞杂数量繁多,所以往往藏于箱柜等家具之中。见《清宫瓷器档案全集》卷三十一,页一九八~二〇一)可见,直至咸丰三年,储秀宫内一直供奉有嘉庆皇帝生母之遗念之物。从乾隆四十二年及乾隆六十年的上谕内容来看,储秀宫内孝仪皇后的遗念显然非乾隆皇帝设立。乾隆六十年乾隆皇帝退位后,权利却并未完全移交给嗣皇帝,嘉庆皇帝亦不会违背其父的旨意贸然为其生母增设影堂(如前文所述,遗念之物是影堂内的固定陈设,且同时被挪走的还有御容等物,故笔者推测储秀宫亦为影堂)。故笔者推测储秀宫内孝仪纯皇后“遗念龛”(供奉遗念物的神龛)的设立有两种可能性:一为在时为太上皇的乾隆皇帝的授意下,由长春宫影堂移来;二为乾隆皇帝去世后,嘉庆皇帝为祭奠其生母所添设。

图5储秀宫外景

图6清人绘孝仪纯皇后朝服像轴
绢本设色纵二一六.七厘米横一二五厘米
故宫博物院藏
嘉庆二年(一七九七年)二月二十一日,中正殿呈文于嘉庆二年二月二十五日至三月十六日派喇嘛至景仁宫“讽(唪)药师经”(《为支领摘安景仁宫殿内槅扇搭做脚手架等项所需银钱事》,营造司,嘉庆二年三月初五日,05-08-006-000012-0028)。据《大清会典》记载:“列圣列后忌辰,唪《金刚经》《药师经》。”《清实录》记载“此年(嘉庆二年)二月戊寅日(初七)未刻皇后崩”,可见景仁宫唪经的对象为嘉庆皇帝嫡皇后孝淑睿皇后。(据营造司档案记载,唪经时需用“八仙桌四张”“经桌二十张”,统一于唪经前一日“黑早”由神武门外运至宫内。详见《为支领运送景仁宫讽药师经应用经桌八仙桌等项所需银钱事》,营造司,嘉庆二年六月二十四日,05-08-006-000013-0054)孝淑睿皇后为嘉庆皇帝的嫡皇后,嘉庆元年入宫后曾居储秀宫(王镜轮《紫禁城全景实录》,故宫出版社,二〇一四年,页二〇〇),其子旻宁即道光皇帝。目前尚未有证据显示嘉庆皇帝为孝淑睿皇后在储秀宫建立过影堂,但嗣皇帝旻宁为祭奠其早逝的生母,却在一定程度上延续了长春宫之制。嘉庆二十五年(一八二〇年)九月,清仁宗升遐,嗣皇帝旻宁即刻下旨将潜邸所供孝淑睿皇后之御容及神龛请至宫内,供奉于储秀宫后殿西室。并于翌年二月初七日孝淑睿皇后忌辰之日至储秀宫后殿西室祭拜。(《清宫瓷器档案全集》卷二十七,页二七九)

图7清人绘孝淑睿皇后朝服像轴


图8丽景轩外景丽景轩为储秀宫后殿,其西室曾供孝淑睿皇后之御容及神龛
咸丰二年(一八五二年)二月十八日,咸丰皇帝下旨将储秀宫供奉楠木遗念龛挪至毓庆宫惇本殿东佛堂陈设,所列清单包括:

图9惇本殿外景
楠木遗念龛一座(破坏)内供:青玉如意一柄;象牙盒一件(破坏内盛椰子念珠一盘珊瑚佛头塔银纪念铜杵一个珊瑚豆一个)、漆盒一件(内盛油珀念珠一盘珊瑚佛头塔松石纪念珊瑚坠角上拴玉葫芦一件、玻璃鼻烟壶一个)、玛瑙佛手水盛一件(紫檀木座)、镀银御容一尊(无座)、青玉小磬一件(紫檀木座)、青花白地瓷小罐一件(口破紫檀木座)、玛瑙灵芝水盛一件(破坏紫檀木座)、青白玉仙人一件(紫檀木座)、定瓷葫芦瓶一件(紫檀木座)、画像佛一轴(纸片迸裂)、铜珐琅五供一分(紫檀木座)、铜檀香炉一件(铜座)、锡香托一件、银七珍八宝一分(破坏不全)、锡香炉大小六件、锡倘香炉大小四件、锡蜡签大小四件、锡供托十个、银满达一件、花梨木顶竖一柜一件、洋漆匣子一件。(《道光二十年立惇本殿东佛堂供奉遗念》,《清宫瓷器档案全集》卷三十一,页二八八)
其与同日另一份由储秀宫移至毓庆宫“后照殿”的账目基本相同,仅缺“牌位一尊(黄签:咸丰三年正月十四日奉旨十七日请至寿皇殿供奉神位一尊、御容一卷、圣容一卷),楠木长方匣一件(内盛:御容一卷、喜容一卷)”及孝仪纯皇后遗下之物(孝仪纯皇后遗念之袍服)。(《道光十八年闰四月立毓庆宫佛帐》,《清宫瓷器档案全集》卷三十一,页一九八)从每一件文物的备注信息来看,两者所指为同一套物品,为储秀宫影堂孝仪纯皇后下陈设。
光绪九年(一八八三年),为迎翌年慈禧皇太后五旬万寿,翊坤宫与储秀宫被贯通为一个四进院落,翊坤宫成为储秀宫实际上的前殿,而档案惯称这一区域为储秀宫。目前,翊坤宫内东西暖阁内尚存原状“欢门幡”,据建国初期档案记载,西暖阁存有同治皇帝的皇后阿鲁特氏的画像,东暖阁存有慈禧皇太后的画像。(故宫博物院藏一九五〇年《翊坤宫说明稿》)现存欢门幡沿东西轴向悬挂。悬影之画壁子墙因后期装修而被挪至山墙旁,但其原始位置应位于暖阁后侧窗前。(画壁子墙挪移的具体时间暂不清楚,但从欢门悬挂的方位来看,其原始位置应为北侧,坐北朝南)

图10翊坤宫东佛堂内所存欢门幡贾薇摄

图11翊坤宫西佛堂内所存欢门幡贾薇摄

图12翊坤宫西佛堂内现存画壁子墙贾薇摄现位于翊坤宫西佛堂山墙前,原始位置应位于西佛堂后侧窗前,坐北朝南
嘉顺皇后阿鲁特氏为同治皇帝载淳之元后,同治十一年(一八七二年)同治皇帝大婚后,嘉顺皇后居西六宫之储秀宫。(嘉庆皇帝的第一任皇后孝淑睿皇后与道光皇帝的第二任皇后孝慎成皇后均曾居储秀宫)光绪元年(一八七五年)二月,阿鲁特氏逝世(《清实录·大清穆宗毅皇帝实录》“同治十三年十二月·同治十三年甲戌十二月”,页六),谥为孝哲毅皇后。
据《点查报告》显示,孝哲毅皇后的祭奠空间(据清室善后委员会《故宫物品点查报告》记载,与孝哲毅皇后的祭奠相关的文物皆为“霜”字号,而“霜一”至“霜五六”为翊坤宫文物,故该祭奠空间应位于翊坤宫)内设有皇后御容{霜三二皇后像一轴(带木匣黄绸包),此为阿鲁特氏留下的唯一一张御容。《点查报告》所记参考号对应现存文物号故00257523},御容前设有红漆香案(霜三一),供案上有一件八音盒琴轴(霜三〇)杂陈在香炉蜡阡等物之间(《故宫物品点查报告》第三编第三册卷一“翊坤宫储秀宫”,页二),此应为嘉顺皇后生前爱物。

图13清人绘孝哲毅皇后朝服像轴
孝钦显皇后(慈禧皇太后)圣容悬于翊坤宫东暖阁(霜四二,《点查报告》所记参考号对应现存文物号故00257524),与其共同陈设的还有“红漆香案”“瓷三供”“金塔”“木神龛”“瓷五供”等祭祀用器。(《故宫物品点查报告》第三编第三册卷一“翊坤宫储秀宫”,页二)其中“霜四四镶珠金佛塔一座(带破玻璃罩木座)”现仍存于故宫博物院。慈禧皇太后于光绪三十四年十月殡天,储秀宫为其于咸丰二年初入宫时的住处,亦为其诞育同治皇帝的宫殿。{《清史稿》卷二十一“本纪二十一·穆宗一”:“(穆宗)咸丰六年三月二十三日,生于储秀宫。”}因此慈禧皇太后的遗念龛被供奉在此时已为储秀宫前殿的翊坤宫之中。故宫博物院现藏有《孝钦显皇后敛入送衣版玉器衣服赏遗念山陵供奉等账》(故宫博物院藏《孝钦显皇后敛入送衣版玉器衣服赏遗念山陵供奉等账》,光绪三十四年抄本,陈六五八),其中记载了翊坤宫孝钦显皇后遗念龛所供奉的遗念清单:

图14清人绘孝钦显皇太后朝服像轴


图15清金镶珠石发塔及局部
故宫博物院藏
此金塔上写有“孝钦太皇太后发塔”字
金字五十四号银洋錾元寿字奓斗一对
五十八号银元盒一件
一百四号银槟榔盒一件
一百十号银水烟盒一件
四百十号银水奓斗一件
二百六号银洋錾元寿字敕口碗件(上节)
一百二十一号银痰盆一件
一百二十九号银刮舌子一件
三百四十六号银面盆一件
宁字一千零四十号铜水烟袋一件
银潮烟袋一件

图16清银槟榔盒及盒内底故宫博物院藏

图19清铜水烟袋故宫博物院藏
这份档案的确立时间为光绪三十四年(一九〇八年)十月,可见,翊坤宫影堂在慈禧皇太后死后不久便已设立。另外,据《隆裕皇太后率皇帝诣孝钦显皇后御容前并德宗景皇帝圣容前行释服礼等事宜行程单》记载,在宣统三年(一九一一年)正月十六日这一天,隆裕皇太后率皇帝先行至寿皇殿行礼,瑾妃随从行礼;还翊坤宫后,由“隆裕皇太后率皇帝诣孝钦显皇后御容前行释服礼,瑾贵妃随从行礼”;礼毕后皇帝及瑾妃先行移至乾清宫东暖阁,“等候隆裕皇太后在翊坤宫诣遗念龛前拈香行礼”。(《隆裕皇太后率皇帝诣孝钦显皇后御容前并德宗景皇帝圣容前行释服礼等事宜行程单》,宣统三年正月初六日,05-13-002-000377-0008,第一历史档案馆藏)可见,此时翊坤宫孝钦显皇后影堂内仍沿袭了长春宫“御容”与“遗念”的陈设,且在御容前所行之礼仪与在遗念龛前所行之礼是有分别的,这意味着两者在空间层面上很有可能也是有所区分的。然而遗憾的是上述遗念物品并未出现在一九二五年翊坤宫的《点查报告》内,或许在逊清小朝廷时期已被挪走。
一九一三年,《新整溥仪档》载“臣载泽、溥钊、英秀跪奏为拟请尊藏陈设俾免疏虞事”,曾将各陵隆恩殿贵重陈设送至北京内务府收藏。(鲁颖《乾隆朝宫廷收藏的再创作、再装帧与流传聚散考——以四件手卷为例》,《美术观察》,二〇二二年第六期,页四六~五二)同年四月,翊坤宫佛堂陈设也发生变化,“宣统五年(一九一三年)”四月十一日所立《佛供器等账》记载了当时从翊坤宫佛堂挪出物品的清单,其中包括“南漆供桌三张”“南漆椅子四张”“榆木擦漆佛桌一张”等落地的大型家具类陈设,以及其上面摆放的佛龛、神牌、五供等物品。(故宫博物院藏“宣统五年”四月十一日立《佛供器等账》,陈二一四)从挪走物品的数量及体量来看,应该是对翊坤宫其中一间佛堂至少一面墙壁的空间进行了腾空。从清室善后委员会于一九二五年点查翊坤宫现存文物的情况来看,翊坤宫内的陈设明显少于他处,其原因一方面或许可归咎于逊清皇室内廷人事混乱组织松散,物品疏于管理,另一方面很有可能为溥仪出宫之际宫人趁机携出。
本文得到北京故宫文物保护基金会学术故宫万科公益基金会专项经费资助。

贾薇,故宫博物院宫廷历史部馆员,清华大学建筑学院在读博士。研究方向为清代宫廷陈设及家具史,近两年侧重于对宫廷女性空间的梳理与探讨。已发表相关论文十余篇,出版专著1部。